
来源:大众证券报
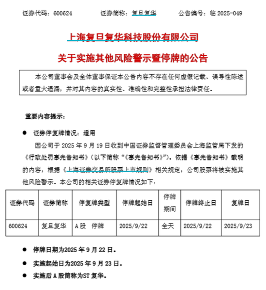
中国高校第一家上市公司复旦复华(600624)19日晚间公告,因收到中国证监会上海监管局《行政处罚事先告知书》(下称《告知书》),公司披露的年度报告财务指标存在虚假记载,根据上交所规定,公司股票9月22日停牌一天,自9月23日起被实施其他风险警示,A股简称变更为“ST复华”,日涨跌幅限制为5%。
《告知书》内容显示,复旦复华涉嫌违法的事实包括2019年、2020年、2023年年报存在虚假记载。
具体来看,复华文苑住宅项目是复旦复华全资子公司海门复华房地产发展有限公司开发的复华园区配套住宅项目,于2018年12月达到交房条件后,复旦复华开始结转营业收入、营业成本。上海证监局表示,复旦复华2019年、2020年未审慎对复华文苑住宅项目施工成本进行核算、未足额结转相应营业成本,不符合相关会计准则的规定,导致其2019年、2020年年报涉嫌存在虚假记载。复旦复华2019年少计营业成本5065.22万元,虚增利润总额5065.22万元,占相应年度已披露利润总额的60.25%;2020年少计营业成本259.20万元,虚增利润总额259.20万元,占相应年度已披露利润总额绝对值的7.11%。
2023年,复旦复华在对复华文苑住宅项目进行存货减值测试时,将高层住宅与别墅合并为一个资产组计提存货跌价准备。涉嫌少计资产减值损失2782.13万元,虚增利润总额2782.13万元,占相应年度已披露利润总额的118.48%。
上海证监局拟决定对复旦复华给予警告,并处以400万元罚款,同时,复旦复华6名相关责任人均被给予警告,并分别处以50万元至100万元罚款。
资料显示,复旦复华目前的主营业务分别为医药健康、数字经济、高新园区三大核心板块。2025年上半年,公司实现营业收入3.26亿元,同比微增2.20%,归母净利润亏损711.6万元。
今年以来,复旦复华股价走势整体处于调整状态。9月19日,公司股价报收于7.02元/股,较年初的6.40元/股略有回升,但今年至今累计涨幅仅为6.85%,大幅跑输同行业(对应Wind二级行业指数)31.50%的涨幅,日均换手率也仅有4.46%。截至6月30日,该股股东户数为73824户。
海量资讯、精准解读,尽在新浪财经APP
责任编辑:王珂
杨方配资提示:文章来自网络,不代表本站观点。